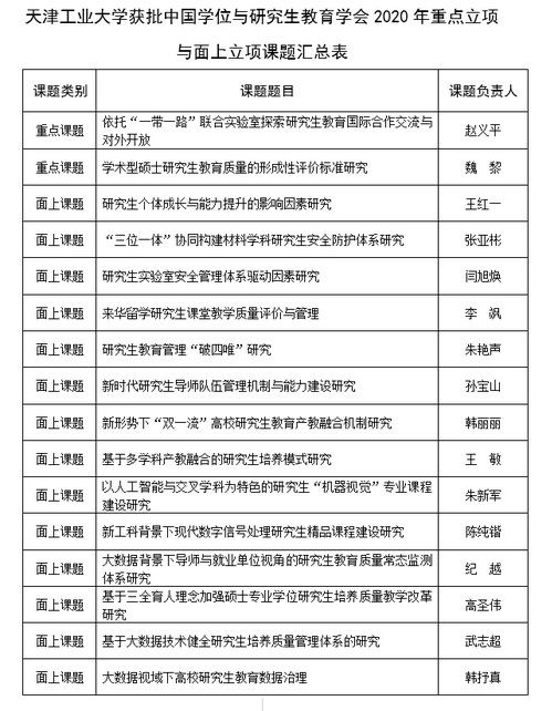
近日,中国学位与研究生教育学会发布了《学会2020年面上课题立项通知》,我校14项课题获面上立项,赵义平教授申报的《依托“一带一路”联合实验室探索研究生教育国际合作交流与对外开放》、魏黎副教授申报的《学术型硕士研究生教育质量的形成性评价标准研究》两项课题获重点立项。我校立项总数位居全国高校前列,天津市高校第一,为历年来最好成绩。

学校一向高度重视研究生教育教学改革研究工作,积极组织申报各类研究生教育教学改革项目,加强研究生教育的理论创新、制度创新和实践创新,助推研究生教育实现高质量发展。
研究生教育教学改革项目是深化研究生教育教学改革、提高人才培养质量的基石。此次项目的成功立项,将进一步推进我校研究生教育教学改革工作,丰富我校研究生教学资源,提升研究生培养质量。(审稿:研究生院 肖志涛 编辑:宣传部 李焕峰)
图片来源:研究生院


